 
                 2018-06-12 11:56:39
2018-06-12 11:56:39
来源:本站

【编者按】江西财经大学以建设基础厚实、特色鲜明、人民满意、国际知名的高水平财经类大学为目标,高度重视学院发展。在江西财经大学即将迎来复校40周年(建校95周年)之际,学校推出“95年江财 学院风采”专栏,在江财主页、新闻网等宣传载体、全方位展示各学院的办学特色、标志性成果、近年来成就和未来发展规划,打造“学院名片”,在全校营造浓郁喜庆的校庆氛围,激励江财人凝心聚力,共创一流,共筑“百年名校”江财梦。
一、学院简介
1、机构设置
学院下设3个教学系(经济学系、国际经济系、国民经济管理系)、5个科研机构(监管与治理研究中心、制度经济研究所、资本论与当代经济研究所、资产评估研究中心、江西规划发展研究中心),4个行政服务机构(党政公室、科研与研究生管理办公室、教务办公室和学生工作办公室)。

2、师资队伍
师资力量雄厚,现有教职工69人,兼职教师8人,其中,专任教师58人,教辅及行政人员11人。经济学院已经形成了一支高学历、高素质的教师队伍:教授 16人,副教授 20人;50人具有博士学位;博士生导师 13 人、硕士生导师 36 人;新世纪百千万人才工程国家级人选 1 人、享受国务院政府特殊津贴 6 人、教育部 “新世纪人才支持计划” 人选 1 人、省级百千万工程人选 3 人、享受省政府特殊津贴 1 人、江西省 “赣鄱英才 555 工程” 领军人才人选 3 人等。
3、学科建设
学院学科建设成效显著,已形成以“理论经济学”为主体,资产评估、国民经济管理专业为补充的学科体系。拥有1个一级学科博士后科研流动站,1个一级学科博士学位授权点(理论经济学), 5个二级学科博士学位授权点;1个一级学科硕士学位授权点,7个二级学科硕士学位点,1个专业硕士学位点;2个本科专业,均为江西省品牌专业,其中经济学为江西省特色专业。
4、教学工作
学院已形成本、硕、博多层次的人才培养体系。拥有1门国家级双语示范课程和3个省级“质量工程”项目,5门省级优质课程。拥有中央与地方共建优势学科实验室(宏观经济管理实验室、实验经济学实验室)、中央财政支持地方高校发展专项资金项目、中央财政支持地方高校专业能力实践基地建设项目(宏观经济分析与管理实践基地)。与政府、企事业单位联合开辟的校外实习实践基地5个,大力培养学生理论素养与实践动手能力。
特色教学班:学院开办了2个实验班——经济学拔尖人才实验班(拔尖班)、经济学创新实验班(国际班)。拔尖班旨在培养熟练掌握现代经济学分析方法和工具,能够继续攻读重点大学经济类硕士或者在各类企业、金融机构、经济管理部门和政策研究部门从事经济分析管理的经济管理类创新人才。国际班旨在培养熟练掌握现代经济学分析方法和工具,以出国深造导向的经济管理类创新人才。此外,学院还开展了留学生教学工作,包括经济学专业留学生(中文),经济学专业留学生(英文)的双语言教学和专业教育。

5、科学研究
学院科学研究近年来取得重大突破,产生了一批有影响的成果。近五年来,学院共承担国家社会科学基金项目课题18项(15,其中重大招标项目1项、重点项目3项)、国家自然科学基金项目课题15项(2项),立项(结项)省部级课题及横向课题近60项,权威期刊发表论文40余篇,在国际期刊发表论文近20篇。
6、国际化办学

国际化办学是今后办学的重点突破方向。目前,学院共有双语教师10人,其中可全英文授课的教师6人,海归博士及出国进修教师共23人(海归5人),50多位同学出国留学,国际化师资力量不断增强。2014年开始在本科生和研究生教育层次招收经济学专业的外国留学生,现有国外留学生人数7人。国际学术交流日趋活跃,国际化办学层次丰富。
二、办学定位与目标
1、办学目标
以理论经济学学科专业为依托,扎根基础性、原创性的重大理论问题研究,积极服务国家和地方社会经济发展,建设理论经济学学科专业体系齐全,学科研究方向及人才培养特色鲜明,一流高水平的学科研究和人才培养高地;
立足江西,面向全国,走向世界,积极打造在江西有明显优势,在全国有重要影响,世界有一定知名度的高水平、有特色的经济学院。
2、办学定位
扎根经济学基础理论,以经济学本科专业教育为主体,理论经济学研究生教育为先导,积极推进经济学人才培养的国际化办学进程,不断提升学院办学层次和总体办学水平。
努力培养德、智、体、美全面发展,富有创新精神、专业素养和实践能力,具有扎实的经济学理论功底,熟练掌握现代经济学分析方法和工具的具有“信、敏、廉、毅”素质的高层次、创新、创业型人才和高端学术后备人才。

3、人才培养目标
学院以“创业型人才培养工程项目”为抓手,以教学模式改革为重点,以人才标准改革为引领,以管理制度改革为保障,以创新创业能力培养为目标,构建出了“一擎四轮”的人才培养模式,即“一个引擎”——具有“信敏廉毅”素质的创新创业人才的培养目标;“四个轮子”——立德、益智、增能、笃行。这一模式的运行机制是:目标牵引,四轮驱动,有效制动,稳健运行。
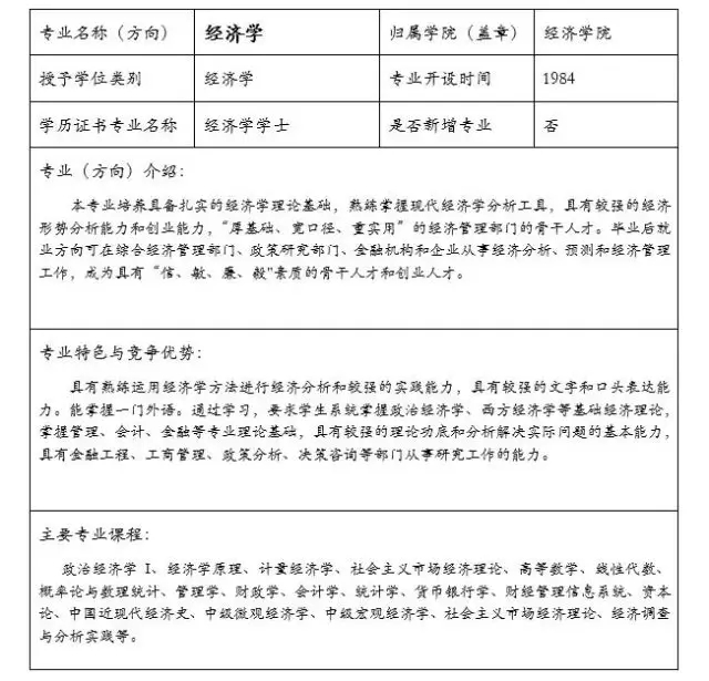
经济学专业培养目标:培养具有深厚的经济学理论功底,扎实掌握基本经济学分析方法,具有较强数理基础和经济数学分析能力,同时熟练掌握经济学专业英语,“厚基础、宽口径、重实用、专通结合”的经济管理骨干人才及具有“信、敏、廉、毅"素质的创新创业型人才。
经济学专业2018年本科招生专业(方向)分析表

国民经济管理专业培养目标:本专业面向国民经济和社会发展的需要,培养德、智、体、美全面发展,具备良好的现代宏观经济理论基础,能系统掌握宏观经济分析、经济预测与管理理论、工具和方法,能熟练掌握现代投融资理论,具有较强的处理政府投资、企业投资等项目投资实务运作能力以及掌握金融资本投资等方面专业知识和能力,能在政府机关、金融机构、各类公司、经济组织、科研机构、高等院校等部门从事宏观经济分析与管理工作,胜任投融资管理工作或相关教学和科学研究工作的人才,并为国内著名高校国民经济学、金融学、投资学等硕士研究生专业输送高素质生源。本专业培养具有良好继续学习能力、创新能力、国际视野、宏观素养、战略意识的,具有“信、敏、廉、毅”素质的国民经济管理类创新创业人才。
国民经济管理2018年本科招生专业(方向)分析表

三、教师队伍
学院现有专任教师共计58人,其中教授16人 ,副教授20人,占全院专任教师人数的30.50%;讲师24名,占全院专任教师人数的40.67%。
专任教师中具有博士学位的有45人,占比83.33%;拥有硕士学位的有6人,占比11.11%;拥有研究生学历的教师为51人,占教师总数的94.44%。博士生导师有12人,拥有硕士生导师(含资产评估专业硕士)40人。

在专任教师年龄结构方面,我院的师资队伍是一支老中青年结构、以中青年教师为主的队伍。现有专职教师中:55岁以上2人,占3.70%;50-54岁14人,占25.93%;40-49岁21人,占38.89%;30-39岁15人,占27.78%;29岁以下2人,占3.70%。其中青年教师(40岁以下的教师)有17人,占到所有教师人数的31.48%。
学院院专任教师最高学位获得的学校中,毕业于国内211水平以上高校的有34人,占比62.96%;毕业于本校的有11人占比20.37%;毕业于国外高校的有5人,占比9.26%;毕业于国内其他高校的有4人,占比7.41%。
四、教学与科研
经济学院所有具有教授和副教授职称的教师都在近两年为本科生开设课程。以2015学年为例,共有29位副教授以上职称的教师开设69班次的本科生课程,平均每人在2015学年为本科生开设2.38班次课程。经济学院共有教授和副教授32人,2015学年开设本科课程的人数百分比为90.62%。
近3年来,全院设立并参与了4项教育教学改革立项项目。
实验室建设
经济学院实验教学中心积极开设大量的实验课程,其中既包括全部课程在实验室开设的全实验课,也包括一半和三分之一的课程在实验室开设的半实验课和辅助实验课。实验课程覆盖了经济学院所有本科专业和研究生专业。实验课程所拥有的统计、计量分析软件5个。

课程建设
经济学院经济学本科专业2002年荣获江西省省级本科品牌专业称号,国民经济管理专业2004年荣获江西省省级本科品牌专业称号。2006年国际经济学、政治经济学、社会主义市场经济理论和国民经济管理学获得省级优质课程称号。2008年《西方经济学》获得国家级双语示范课程,经济学被评为省级特色专业,政治经济学教学团队被评为省级教学团队。2009年,发展经济学获得省级精品培育课程。2010年国际经济学获得国家级精品候选课程,发展经济学获得国家级双语培训课程,微观经济学获得校级教学团队称号。另外,2009年至2015年,经济学院共有17门课程被评为我校主干课程。
科学研究
经济学院教师在《人民日报》、《新华文摘》、《求是》、《经济研究》、《经济学季刊》、《管理世界》等报刊和杂志发表多篇高水平论文;完成了多项国家部委的委托研究项目,受到肯定和好评;为企事业单位完成多项课题,经济效益显著,受到好评;在CSSCI发表大量高水平论文60余篇。
五、学生工作

经济学院建立了“经济之光”第二课堂育人体系,致力于通过开展特色主题活动,实现内涵发展,打造学院品牌。
每年组织社会实践服务队10余支;志愿服务安义东阳希望小学 “大手牵小手” 活动连续21载不间断;
积极鼓励学生参加 “挑战杯”全国大学生创业计划竞赛、学生课外科技作品竞赛等国内外重要科技竞赛活动。

近三年,学生获得大学生创新创业训练计划项目10余项,获得“挑战杯”全国大学生课外科技作品竞赛、全国大学生数学建模大赛及省级以上奖励共150余人次。

积极鼓励学生开展创业和科学研究等活动,每年有近200名学生参与创办模拟公司。

学院每年开展“经济之光—经院好课题”立项活动,为重点课题提供2000元经费,一般课题提供1000元经费。近三年,学生申报完成校级以上课题40项,发表论文40余篇。

学院设立了完善的奖、贷、助、补体系,加强家庭经济困难学生学习生活的帮扶,通过奖学金评选、学费减免、助学贷款、教材资助、临时困难补助等多种形式解决学生的经济困难,确保学生不因家庭困难而影响学业,参加勤工俭学的学生超11%,每年学生获得国家励志奖学金和助学金等各类学生奖励和资助超28%。
六、学生就业
学院毕业生就业前景良好,每年学生就业率均保持在90%以上,学院多次荣获“就业工作先进单位”等荣誉。
