2026-04-25 17:33:41
来源:

【编者按】作为国内首个聚焦VR领域的现代产业学院,虚拟现实(VR)现代产业学院自2020年9月成立以来,始终紧扣国家产教融合发展战略,深度服务江西打造“世界VR产业高地”的发展规划,以产教深度融合为核心,持续探索新兴产业人才培养与科技创新的路径。五年间,学院获批江西省首批重点现代产业学院,虚拟现实技术专业获评软科“A+”等级,累计为数字产业输送2066名高质量复合型人才。本系列报道此前已从党建思政引领、产教融合生态构建、人才培养供需适配、项目实战全周期育人、学科竞赛体系化培育等维度,全面展现学院五年深耕的实践成果与改革经验。本文为系列报道第七篇,聚焦学院科技创新与成果转化工作,深度解读其如何以“平台聚势、需求牵引、验证破堵、技术攻关、双向赋能”为核心路径,打通“需求对接——技术研发——验证落地——产业赋能”的科创全链条,以科创赋能产业高质量发展。
破局之困:新兴产业科创转化的三大核心堵点
VR产业作为数字经济前沿赛道,具有技术迭代快、应用场景广、转化要求高、实践属性强的核心特征,对高校科技创新提出了“研以致用、以创兴产、以技育人”的全新要求。传统高校在新兴产业领域的科创工作,长期面临三大难以破解的堵点。
一是研产需求错位,科研选题多以论文、专利为导向,与企业真实技术攻关、场景落地需求脱节,“实验室成果”难以转化为“产业生产力”。二是转化链条断裂,缺乏从技术原型到产品落地的概念验证中间环节,多数成果停留在概念阶段,难以跨越成果转化“死亡之谷”。三是协同创新松散,企业参与浅层化,未形成“企业出题、师生解题、成果共享、双向赋能”的闭环机制,科创与育人、产业发展无法同频共振。
如何打通科创全链条,让高校科创真正扎根产业、服务发展,是VR现代产业学院必须破解的核心命题。
平台聚势:构建“政产学研用”协同创新矩阵
学院立足“政产学研盟园”六位一体发展格局,依托三大核心载体——国家虚拟现实创新中心联合实验室、校企技术创新中心、VR概念验证中心,联动8家驻校企业、江西省VR产业技术创新战略联盟95家成员单位,打造“基础研究——应用开发——成果转化——产业赋能”四位一体协同创新平台。
在联合实验室层面,学院与多家龙头企业共建五大联合实验室,覆盖手势识别、数字孪生、AI算法等前沿领域;在技术创新中心层面,联合八家企业成立八大研发中心,形成覆盖XR教育、AIGC、数字文旅、数转智改等领域的完整研发矩阵。此外,学院还牵头组建了江西省虚拟现实产业科技创新联合体,汇聚各方力量开展共性技术攻关。这些平台矩阵为科创工作筑牢了研发根基,让科创平台真正成为产业发展的“技术加油站”。

与国家虚拟现实创新中心等单位合作成立5个联合实验室

与江西天度科级等企业合作成立8个技术创新中心


与江西科骏实业有限公司联合成立科骏实验室

与江西联创宏声电子合作成立智能眼镜研发中心

与江西脑控科技有限公司合作成立脑控创新联合实验室
需求牵引:以企业真实问题锚定科创方向
学院打破“高校自主选题、企业被动采购”的传统模式,建立“企业出题、师生揭榜、定向研发、成果落地”的需求对接机制,将产业技术痛点转化为科创课题,从源头确保科研方向贴合市场、服务产业。
通过驻校企业需求对接会、产业联盟技术研讨会,学院常态化收集VR场景开发、数字孪生建设、AIGC落地、工业质检等领域技术难题,形成《企业技术需求清单》,精准转化为横向科研项目、双创训练选题与学科竞赛赛题。学院始终坚持“产业所需就是科研所向”,让每一项科研成果都紧扣产业痛点、具备应用价值。近五年,学院累计承接企业横向科研项目34项,科研经费超1800万元,带动下游经济效益超亿元。


产业创新需求对接会
验证破堵:以概念验证打通转化“最后一公里”
针对高校科创成果“落地难、验证难、推广难”的核心短板,学院秉承“先验证再上马”的理念,搭建技术原型到产业应用的中间验证平台,助力成果转化跨越“死亡之谷”。依托坚实的工作基础,学院成功获批全国工商联虚拟现实高校概念验证中心,持续引导项目从创意构思与市场调研起步,经历技术可行性验证、原型开发、商业模式设计等关键环节,最终推动项目走向孵化。
采用“技术验证——商业验证——资金赋能”三位一体的运行机制,构建出一套区别于传统科研平台与孵化载体的全流程概念验证体系。中心不仅系统开展VR核心算法性能、沉浸式交互模型安全性、系统运行稳定性及内容平台可扩展性等技术可行性验证,还同步推进VR应用场景的市场需求分析、硬件+内容一体化商业模式设计、成本收益测算及多行业适配评估。同时,通过引入产业基金与社会资本,实现对VR技术原型到应用示范、科研成果到产业化项目的闭环式支持。依托“真实VR产业场景可验证、商业价值可量化、资本资源可导入”的运行机制,中心有效降低VR领域企业的创新风险与试错成本,加速虚拟现实成果向教育、医疗、文旅、制造等产业端的集聚与转化。
基于在手势交互、AI工具、机器视觉与数字孪生等领域的产品研发与孵化布局,已形成覆盖人机交互、智能工具、视觉检测与数字运维的完整产品矩阵。手势交互类产品以希沃手势大屏交互系统与制造业智能交互大屏为核心,实现无接触、高效率的操作体验;AI工具类涵盖自然语言驱动的Blender自动化建模、智能语义标注平台及多模态学习应用开发,助力智能化内容生成与数据处理;机器视觉类聚焦工业质检与行为合规,包括生产线质量视觉检测、少样本目标检测平台、工艺动作合规智控平台与缺陷二维码追溯平台;数字孪生类则推出通用化工园区UE数字面板与无人机自动巡检全流程系统,支持三维可视化管理与自动化巡检更新,整体构建了从感知、分析到执行的全链路数字化产品体系。


获批“民营经济重点领域高校概念验证中心”

国家级示范园区数字孪生系统界面

学院教师在全省化工园区突发水污染事件环境应急三级防控体系建设暨“一园一策一图”推进会上介绍数字孪生系统
技术攻关:突破关键共性技术瓶颈
学院聚焦虚拟现实、数字孪生、人工智能等前沿领域,与多家行业领先企业及科研院所深度协同,开展了一系列核心技术攻关,形成了覆盖感知交互、数字孪生、机器视觉、智能体等领域的完整技术体系。
在手势交互领域,学院联合国家虚拟现实创新中心攻克了高精度手势轨迹识别与建模、基于运动引导的双流循环注意力动态手势识别等关键技术,形成多项发明专利。在数字孪生领域,学院联合江西中直新经济产业发展有限公司研发了化工园区数字孪生、无人机自动巡检与更新全流程开发平台,成果在全省6个化工园区落地应用。在机器视觉领域,学院联合金创科技攻克了少样本产品质量视觉检测等关键技术,直接应用于工业质检场景。


学院师生获得多项发明专利

少样本产品质量视觉检测平台

少样本产品质量视觉检测现场
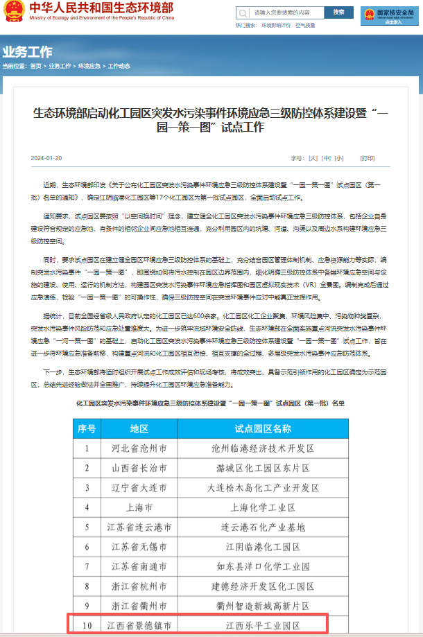
学院累计形成自主知识产权32项,研发30项核心技术及产品,获江西省自然科学奖一等奖2项,承担国家级重点项目5项。数字孪生技术成功应用于化工园区和矿区水污染监测,助力乐平、湖口入选国家级“一园一策一图”试点示范园区。


助力湖口、乐平入选国家级“一园一策一图”试点示范园区
双向赋能:科创反哺育人与产业同频发展
学院坚守“科创与育人共生、成果与产业互促”理念,将科技创新全面融入人才培养与产业升级,实现“育人才、出成果、强产业”的良性循环,打破科创与教学“两张皮”困境。
在育人端,学院将科创项目转化为教学案例、实战课程与竞赛赛题,让学生在真实研发中锤炼工程实践能力。相当比例学生参与驻校企业科创项目,一大批毕业生成长为企业技术骨干,形成“以科创育人才、以人才强科创”的闭环。
在产业端,科创成果直接赋能企业技术升级与业务拓展,学院与威爱科技集团、江西科骏等20余家行业龙头深度合作,助力多家企业入选中国VR50强企业或国家级、省级专精特新企业、国家高新技术企业,助力江西VR产业孵化了一批核心龙头企业,以技术创新激活产业发展。
回望五年改革探索,江西财经大学VR现代产业学院走出了一条“平台聚势、需求牵引、验证破堵、双向赋能”的特色科创之路。以协同创新矩阵筑牢研发根基,以产业真实需求锚定科研方向,以概念验证打通转化堵点,以双向赋能实现育人与产业同频共振,彻底破解了高校科创“重研轻转、研产脱节”的行业难题。
实践充分证明,现代产业学院的科技创新,从来不是实验室里的闭门造车,而是扎根产业、服务发展、反哺育人的实干担当。这条以产教融合推动科创转化、以科技创新赋能产业升级的“江财方案”,不仅为学院高质量发展装上了“创新引擎”,更为全国新兴产业学院科创赋能产业高质量发展提供了可复制、可推广的鲜活样本。
(图文/虚拟现实(VR)现代产业学院 审核/姜莹 赵旻 成亚林)

最新推荐
了解更多