2026-04-03 06:36:13
来源:

【编者按】作为国内首个聚焦VR领域的现代产业学院,虚拟现实(VR)现代产业学院自2020年9月成立以来,始终紧扣国家产教融合发展战略,深度对接江西虚拟现实与电子信息产业发展规划,以产教深度融合为抓手探索人才培养新模式。五年间,学院硕果累累,成功获批江西省首批重点现代产业学院,虚拟现实技术专业获评软科“A+”等级,累计为数字产业输送2066名高质量复合型人才。
本文为系列报道第四篇,聚焦该学院如何通过以“全产业链、岗位要求、产业迭代、用人需求”为核心构建的“四维适配”体系,系统化破解高校人才培养与产业需求脱节的共性困局,为新兴产业人才培养提供了可复制推广的“江财方案”。
全产业链适配:跨学科融合+本硕博贯通,构建人才培养供给侧
学院构建“技术+设计+经管”跨学科专业集群。以VR技术为核心,整合四个国家一流专业,形成覆盖“技术研发——创意设计——商业运营”全产业链的人才培养供给侧,从源头解决人才结构与产业岗位错位问题。
设计“本硕博贯通、能力进阶”培养体系。构建本硕博能力递进图谱,使本科生走进真实科技创新,由硕博研究生和导师指导,在技术攻关中培养创新意识和能力。
打造跨学科融合、跨学段贯通的课程体系。从课程模块、课程、章节和案例4个层面入手构建跨学科融合的教学体系;在项目课程中推动跨学科合作;在本科生中设立高阶课程,着力提升创新能力。
人才培养与产业需求多维度适配
岗位要求适配:产业导向+体系重构,打造产业需求导向课程体系
以产业岗位实际需求为核心导向,成立了由行业专家、企业高管和校企教师组成的专业建设委员会,将岗位要求分解为专业知识和技能,重构精准对接VR产业需求的课程体系,从根本上解决课程体系与岗位需求不符的问题。
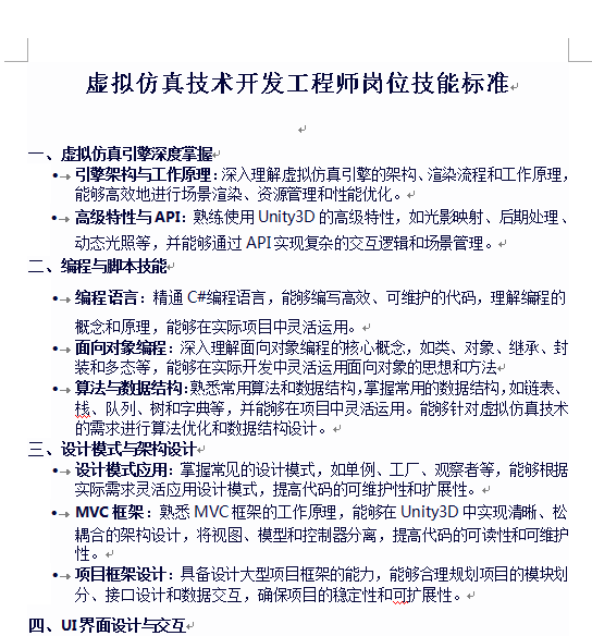
定专业培养方向:专业委员会经过充分的调研和讨论,依据VR产业当前和未来的需求,确立虚拟仿真、数字文娱、全栈开发、低代码开发、视觉与交互、三维动画、二维与影视等专业培养方向。
定人才培养标准:广泛收集合作企业的意见与建议,结合《虚拟现实工程技术人员国家职业技术技能标准》和主流招聘网站的岗位名称和招聘要求,确定各培养方向的岗位设置及要求。划分各个岗位的能力级别,梳理知识点和技能点。
定人才培养方案:将知识点和技能点优化组合为多门课程,消除课程之间的重复内容,形成专业方向课程模块,与其他课程模块共同构成专业人才培养方案。

学院召开2022级本科人才培养方案修订校企交流会

学院召开2024年校企联合修订培养方案研讨会


岗位要求和知识技能点截图
产业迭代适配:前沿锚定+班型创新,紧跟产业技术发展趋势
紧扣VR产业技术迭代快、新领域新赛道不断涌现的特点,以产业新领域、新技术、新产品为导向,创新开设多元化产教融合班型,实现人才培养与产业迭代的同频共振,解决人才培养滞后于产业技术发展的问题。
学院面向产业新领域、新技术、新产品,开设行业创新班、技能强化班、产业实践班和科创训练营等产教融合班138个,惠及学生6199人次,适配VR产业的快速迭代。
行业创新班:锚定元宇宙、数字孪生、XR教育、AI短剧等新兴产业领域,面向大二学生开设,历时3个学期,熟练掌握核心技术并完成综合项目实践。
技能强化班:在大三下学期开设,面向数字人、AIGC、智能体开发等产业新技术,开展高强度的集中实训,由企业高管和一线工程师授课,全面提升就业能力。
产业实践班:在大三期间开设,学生进入校企联合实验室、技术创新中心或校企工作室,在半年至一年的周期内,完成1-2项技术攻关或商业交付任务。
暑期科创训练营:在大二和大三暑期面向全体学生开设,历时7至10天,实现产教融合的全员覆盖;针对企业的真实需求开发新产品,激发学生深度参与产教融合的热情。


召开企业强化班、行业创新班宣讲会

本科行业创新班培养方案

本科技能实践班培养方案
立足企业“招之能用、用之能胜”的核心用人需求,创新校企协同培养模式,打破“学校培养、企业使用”的脱节格局,实现人才培养与企业用人的无缝衔接,解决培养模式与企业用人要求不匹配的问题。
实施两阶段校企双主体育人。第一阶段由学校主导、夯实专业基础,第二阶段由企业主导、开展真实项目研发,实现人才的“培、用一体”。
创新开展“M+N”差异化培养。设计“2+2”“2.5+1.5”“3+1”三种分段模式,匹配不同学生个性化的成长需求,同时满足不同企业差异化的用人需求。

学院440名学生参加首批产业实践班暨暑期实训

学生在企业工作室(梦焰)工作

组织学生赴国家虚拟现实创新中心实习
供需多维度适配的人才培养体系,使师生始终紧跟VR产业的前沿领域、技术和产品,极大地提升了人才培养与产业需求的契合度,增强了学生的就业能力。企业讲授课程150余门,累计6万余个学时,校企联合转化167个企业案例,开发500余个教学资源,编撰30部教材、18本讲义;学院累计向VR行业输送高素质人才2066名,有力支撑了江西和全国VR产业的高速发展,大批学子入职腾讯、网易、京东、小米、米哈游等头部企业。
虚拟现实(VR)现代产业学院的探索实践,核心在于抓住了“供需适配”这一新兴产业人才培养的关键核心,通过全产业链、岗位要求、产业迭代、用人需求的多维度适配,打破了高校人才培养与产业发展之间的壁垒,实现了人才培养供给侧与产业需求侧的深度耦合。
这一培养体系的构建,不仅破解了VR产业人才培养的核心困境,更形成了一套可复制、可推广的新兴产业人才培养路径。这一探索充分证明,高校只有紧扣产业发展需求,深化产教融合、校企合作,才能培养出更多产业急需的高素质复合型人才,真正实现人才培养为产业发展赋能,为新兴产业高质量发展注入源源不断的青春动能。
(图文/虚拟现实(VR)现代产业学院 审核/姜莹 赵旻 成亚林)

最新推荐
了解更多